【提醒】开启“静音”模式,中元节期间请大家“文明祭扫、禁燃禁放”
中元节将至
又到了往常燃放烟花爆竹的高峰期
在此,小编提醒大家
请做到文明祭扫、禁燃禁放

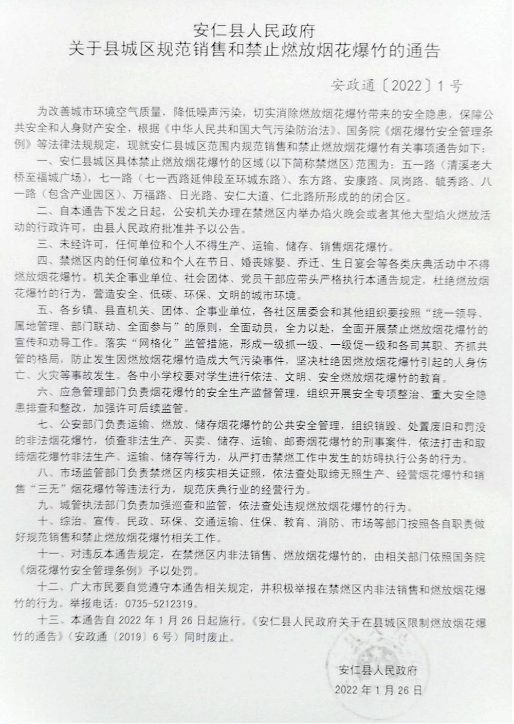
安仁从2022年1月26日起
正式实施《关于县城区规范销售和禁止燃放烟花爆竹的通告》
如今,群众“禁燃”意识不断提高
咱们安仁环境和空气质量明显改善

“祭扫告别烟熏火燎,让人神清气爽”
请大家自觉做到不燃放鞭炮
转变观念,祭祀可以采用
鲜花祭祀、网上祭祀等文明方式
提升传统节日的现代意义
禁止燃放烟花爆竹的具体区域
五一路(清溪老大桥至福城广场),七一路(七一西路延伸段至环城东路)、东方路、安康路、凤岗路、毓秀路、八一路(包含产业园区)、万福路、日光路、安仁大道、仁北路所形成的闭合区。
提醒:
按照有关规定,对非法销售烟花爆竹的单位或个人,处2万元以上10万元以下的罚款;非法燃放烟花爆竹的单位或个人,分别处以1万元以上5万元以下、100元以上500元以下的罚款;违反治安管理的,由公安机关依法给予处罚;涉嫌犯罪的,依法追究刑事责任。
举报电话:
0735-5212319
来源:安仁县委县政府
作者:安仁县委县政府
编辑:陈跃鹏
本文为安仁新闻网原创文章,转载请附上原文出处链接和本声明。